Bài tập cuối tuần 3 - Đề 2 bao gồm các bài tập chọn lọc với dạng bài tập giúp các em ôn tập lại kiến thức đã được học trong tuần
Đề bài
Bài 1. Tính nhẩm :
9 + 3 + 1 = ... 4 + 6 + 7 = ...
2 + 5 + 8 = ... 5 + 6 + 5 = ...
3 + 4 + 7 = ... 1 + 9 + 9 = ...
Bài 2. >, <, = ?
9 + 5 … 15 7 + 9 … 9 + 7
4 + 6 … 11 9 + 4 … 2 + 9
3 + 9 … 10 9 + 9 … 18
Bài 3. Đặt tính rồi tính :
22 + 8; 13 + 37; 44 + 16;
……… …….... ……….
……… ……… ……….
……… ……… ……….
9 + 71; 36 + 24
……… ……....
……… ……....
……… ……....
Bài 4. Tóm tắt rồi giải bài toán :
Lớp 2A có 11 học sinh giỏi, lớp 2B có 19 học sinh giỏi. Hỏi cả hai lớp có tất cả bao nhiêu học sinh giỏi ?
........................................................................................................................................
........................................................................................................................................
........................................................................................................................................
........................................................................................................................................
........................................................................................................................................
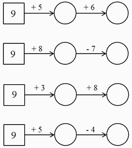
Bài 5. Số ?

Lời giải chi tiết
Bài 1.
Phương pháp giải :
- Nhóm các số có tổng bằng 10, rồi cộng với số còn lại.
- Ví dụ : 7 + 8 + 3 = (7 + 3) + 8 = 10 + 8 = 18.
Lời giải :
9 + 3 + 1 = 13 4 + 6 + 7 = 17
2 + 5 + 8 = 15 5 + 6 + 5 = 16
3 + 4 + 7 = 14 1 + 9 + 9 = 19
Bài 2.
Phương pháp giải :
- Tính nhẩm các phép tính ở hai vế.
- So sánh kết quả hai vế rồi lựa chọn điền dấu cho thích hợp vào chỗ chấm.
Lời giải :
9 + 5 < 15 7 + 9 = 9 + 7
4 + 6 < 11 9 + 4 > 2 + 9
3 + 9 > 10 9 + 9 = 18
Bài 3.
Phương pháp giải :
- Đặt tính : Viết phép tính sao cho các số cùng hàng đặt thẳng cột với nhau.
- Tính : Cộng các số lần lượt từ phải sang trái, chú ý số cần nhớ.
Lời giải :
\(\begin{array}{l}\underline { + \begin{array}{*{20}{c}}{22}\\{8}\end{array}} \\\,\,\,\,\;30\end{array}\)\(\begin{array}{l}\underline { + \begin{array}{*{20}{c}}{13}\\{37}\end{array}} \\\,\,\,\,\;50\end{array}\)\(\begin{array}{l}\underline { + \begin{array}{*{20}{c}}{44}\\{16}\end{array}} \\\,\,\,\,\;60\end{array}\)
\(\begin{array}{l}\underline { + \begin{array}{*{20}{c}}{9}\\{71}\end{array}} \\\,\,\,\,\;80\end{array}\)\(\begin{array}{l}\underline { + \begin{array}{*{20}{c}}{36}\\{24}\end{array}} \\\,\,\,\,\;60\end{array}\)
Bài 4.
Phương pháp giải :
Tóm tắt :
Lớp 2A : 11 học sinh giỏi.
Lớp 2B : 19 học sinh giỏi.
Cả hai : … học sinh giỏi ?
Muốn tìm đáp số, lấy số học sinh giỏi của lớp 2A cộng với số học sinh giỏi của lớp 2B.
Lời giải :
Số học sinh giỏi của cả hai lớp là :
11 + 19 = 30 ( học sinh).
Đáp số : 30 học sinh giỏi.
Bài 5.
Phương pháp giải :
Thực hiện phép tính cộng, trừ rồi điền kết quả vào hình tròn.
Lời giải :
