Chào mừng các em học sinh lớp 2 đến với bài giải bài 71 trong Vở bài tập Toán 2 - Kết nối tri thức với cuộc sống. Bài học này giúp các em ôn tập lại kiến thức về phép nhân và phép chia đã học, rèn luyện kỹ năng giải toán một cách hiệu quả.
Tại giaibaitoan.com, chúng tôi cung cấp lời giải chi tiết, dễ hiểu, giúp các em nắm vững kiến thức và tự tin giải các bài tập tương tự.
Số? Nối (theo mẫu). Mỗi chìa khóa mở được ổ khóa nào? Mỗi chuyến hàng chở vào miền Trung giúp đỡ đồng bào bị lũ lụt có 5 ô tô chở hàng. Hỏi 3 chuyến hàng như vậy có bao nhiêu ô tô chở hàng?
Mỗi chuyến hàng chở vào miền Trung giúp đỡ đồng bào bị lũ lụt có 5 ô tô chở hàng. Hỏi 3 chuyến hàng như vậy có bao nhiêu ô tô chở hàng?
Phương pháp giải:
Để tính 3 chuyến hàng có bao nhiêu ô tô ta lấy số ô tô cần cho mỗi chuyến hàng nhân với 3.
Lời giải chi tiết:
3 chuyến hàng như vậy có số ô tô chở hàng là
5 x 3 = 15 (ô tô)
Đáp số: 15 ô tô
Có 5 thanh tre dài bằng nhau. Rô-bốt đan được một ngôi sao 5 cánh. Hỏi phải dùng bao nhiêu thanh tre như vậy để đan được 4 ngôi sao 5 cánh?
Phương pháp giải:
Số thanh tre để đan được 4 ngôi sao 5 cánh = Số ngôi sao x Số cánh của mỗi ngôi sao.
Lời giải chi tiết:
Số thanh tre để đan được 4 ngôi sao 5 cánh là
4 x 5 = 20 (thanh tre)
Đáp số: 20 thanh tre
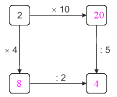
Số?

Phương pháp giải:
Tính nhẩm kết quả các phép tính theo chiều mũi tên rồi điền số thích hợp vào ô trống.
Lời giải chi tiết:

Số?

Phương pháp giải:
- Để tìm tích ta lấy thừa số thứ nhất nhân với thừa số thứ hai.
- Để tìm thương ta lấy số bị chia chia cho số chia.
Lời giải chi tiết:

Nối (theo mẫu).
Mỗi chìa khóa mở được ổ khóa nào?

Phương pháp giải:
Em thực hiện tính nhẩm rồi nối chìa khóa với ổ khóa có kết quả phép tính giống nhau.
Lời giải chi tiết:
Em thực hiện tính:
12 : 2 = 6 2 x 4 = 8 10 : 2 = 5
2 x 5 = 10 20 : 5 = 4 40 : 5 = 8
2 x 3 = 6 20 : 2 = 10 2 x 2 = 4
5 x 1 = 5
Ta nối như sau:

Số?

Phương pháp giải:
- Để tìm tích ta lấy thừa số thứ nhất nhân với thừa số thứ hai.
- Để tìm thương ta lấy số bị chia chia cho số chia.
Lời giải chi tiết:

Nối (theo mẫu).
Mỗi chìa khóa mở được ổ khóa nào?

Phương pháp giải:
Em thực hiện tính nhẩm rồi nối chìa khóa với ổ khóa có kết quả phép tính giống nhau.
Lời giải chi tiết:
Em thực hiện tính:
12 : 2 = 6 2 x 4 = 8 10 : 2 = 5
2 x 5 = 10 20 : 5 = 4 40 : 5 = 8
2 x 3 = 6 20 : 2 = 10 2 x 2 = 4
5 x 1 = 5
Ta nối như sau:

Số?

Phương pháp giải:
Tính nhẩm kết quả các phép tính theo chiều mũi tên rồi điền số thích hợp vào ô trống.
Lời giải chi tiết:

Mỗi chuyến hàng chở vào miền Trung giúp đỡ đồng bào bị lũ lụt có 5 ô tô chở hàng. Hỏi 3 chuyến hàng như vậy có bao nhiêu ô tô chở hàng?
Phương pháp giải:
Để tính 3 chuyến hàng có bao nhiêu ô tô ta lấy số ô tô cần cho mỗi chuyến hàng nhân với 3.
Lời giải chi tiết:
3 chuyến hàng như vậy có số ô tô chở hàng là
5 x 3 = 15 (ô tô)
Đáp số: 15 ô tô
Có 5 thanh tre dài bằng nhau. Rô-bốt đan được một ngôi sao 5 cánh. Hỏi phải dùng bao nhiêu thanh tre như vậy để đan được 4 ngôi sao 5 cánh?
Phương pháp giải:
Số thanh tre để đan được 4 ngôi sao 5 cánh = Số ngôi sao x Số cánh của mỗi ngôi sao.
Lời giải chi tiết:
Số thanh tre để đan được 4 ngôi sao 5 cánh là
4 x 5 = 20 (thanh tre)
Đáp số: 20 thanh tre
Bài 71 VBT Toán 2 Kết nối tri thức với cuộc sống là một bài ôn tập quan trọng, giúp củng cố kiến thức về phép nhân và phép chia mà các em đã được học. Bài tập bao gồm nhiều dạng khác nhau, từ việc tính tích, thương đến giải các bài toán có lời liên quan đến phép nhân và phép chia.
Bài 71 tập trung vào việc:
Để giải tốt bài tập trong VBT Toán 2, các em cần:
Bài tập 1: Tính:
Giải:
Bài tập 2: Có 5 hộp bút chì, mỗi hộp có 6 chiếc bút chì. Hỏi có tất cả bao nhiêu chiếc bút chì?
Giải:
Số bút chì có tất cả là: 5 x 6 = 30 (chiếc)
Đáp số: 30 chiếc bút chì
Để học tốt môn Toán, các em nên:
Để củng cố kiến thức, các em có thể tự giải thêm các bài tập sau:
Bài 71 VBT Toán 2 Kết nối tri thức với cuộc sống là một bài học quan trọng, giúp các em ôn tập và củng cố kiến thức về phép nhân và phép chia. Hy vọng với những hướng dẫn chi tiết và ví dụ minh họa trên, các em sẽ tự tin giải tốt các bài tập và đạt kết quả cao trong môn Toán.
| Phép nhân | Kết quả |
|---|---|
| 2 x 5 | 10 |
| 3 x 6 | 18 |